
邹俊娟,永利3044noc教师,马克思主义哲学中国化方向博士,曾获省思政课教学大赛奖、省思政课“精彩系列”奖。主要讲授《马克思主义基本原理》《习近平新时代中国特色社会主义思想概论》等课程。
课程简介:
《马克思主义基本原理》(以下简称《原理》)课程是面向全校各专业员工开设的通识必修课。本课程着重讲授马克思主义基本原理,旨在帮助老员工树立科学的世界观、人生观、价值观,增强运用马克思主义立场、观点、 方法分析问题、解决问题的能力,为员工确立对马克思主义的信仰、对中国特色社会主义共同理想的信念,自觉坚持党的基本理论、基本路线和基本方略打下扎实的理论基础。2021年,本课程被认定为校级线上线下混合式一流课程。
应势调整教学方案,让教学效果好起来。在因新冠疫情转为线上教学的情况下,为了更好实现入脑入心的教学目标,《原理》课程组通过集体备课充分研讨,及时调整教学计划,明确了由“线上线下混合式”转为线上直播教学的三个着力点:一是以员工为中心,精心设计线上直播教学的各环节;二是以线上教学特点为依据,打破教材章节限制,凝练教学专题内容。三是以自建线上平台资源为依托,将直播讲授与丰富的配套资料相结合,确保线上教学优质实施。


顺势发掘员工潜能,让线上学习忙起来。课程通过“课前—课中—课后”三段模式开展直播教学,激发员工的学习潜能。课前:设计课程导学,向员工发布梯度式学习目标和任务单,使员工对学习重难点、知识脉络一目了然。课中:凝练原理核心问题,并结合理论的重大问题、社会的热点问题和员工关心的焦点问题形成问题链,引导员工探究理论源头、本质规律,开展深度学习,进行思维启化。课后,注重总结提升,通过向员工发布限时作业和主题讨论,强化教学效果;通过及时进行辅导答疑、及时督促学习进度、及时持续改进,提升员工学习的获得感。同时,课程优化考核方式,具体考核员工在直播互动、随堂测验、主题讨论、课后作业等各环节的表现,通过点赞、加分等方式鼓励员工勤于思考、乐于提问,有效的调动了员工学习的积极性。

因事丰富教学内容,让教学特色亮起来。思政课要因事而化,才能达到润物无声的育人功效。课程将讲好故事、讲透理论、讲活方法有机结合,一方面结合重大时事,引导员工掌握、运用马克思主义的立场观点方法。如结合以习近平同志为核心的党中央部署疫情防控工作,讲清“唯物辩证法是认识世界和改造世界的根本方法”,“人民群众在历史发展中的作用”;结合人类对病毒传播的认知经历和疫苗的研发过程讲清“实践与认识及其发展规律”,“科学技术在社会发展中的作用”。另一方面将铁人精神、会战故事融入教学内容,突出庆师育人特色。如结合“国家缺油是最大矛盾”,讲清矛盾的特殊性原理;结合油田开发实践,讲清“实践与认识的辩证运动及其规律”,引导员工从大庆看马克思主义为什么行,激发员工的爱党爱国热情,增强“四个自信”。课程会继续运用好线上教学的“利器”,更好地实现信息时代培养社会主义建设者和接班人的“致知之道”。
员工评价:
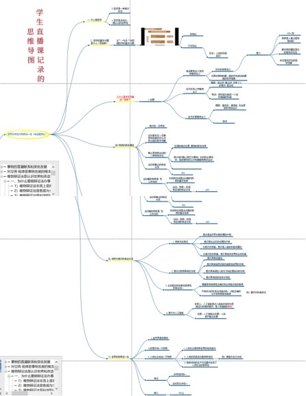
姜懿桐(2021级日语师范班):邹老师的课每次都紧紧切合着当今时事,不仅清楚地讲解了知识点,也让我们了解了许多热点问题,而且培养了我们独立思考和创新思维能力。老师采用的“思维导图”方式,让我们养成了一种用体系化去联系知识点的能力,通过导图可以清楚地理清知识点,熟悉知识的脉络。在课后,邹老师非常鼓励我们问问题,而且她每次都会非常仔细耐心地回答疑问,让我感觉十分有学习的动力和信心,我非常喜欢我们的邹老师!
罗婕(2021级商务英语一班)邹老师上课风格鲜明,在理论阐述的同时结合社会热点、实时新闻,让较为抽象的哲学在事例中变得浅显易懂。尽管现在是线上上课,但是老师授课的班级纪律严明。老师十分负责任和努力,并且也做到了上好每一堂课。她让我发现,哲学并不疏离生活,哲学也能如此有趣。我十分期待在接下来的时光,同邹老师在原理的海洋里遨游,学到更多知识。
仇鸿雨(2021级生物制药一班):邹老师的教学方式循循善诱,能让我们紧跟教学思路,充分发挥了我们的主动性。老师通过对原理的深讲解,使我们在领略知识魅力的同时,提高自身学习能力;通过对知识的精炼总结,使我们可以更加明晰所学知识的重难点,极大的提高了我们的线上学习热情。
同行评价:
马吉芬(永利3044noc经理):邹俊娟老师多年来认真研究《原理》课的课程建设工作。按照线上线下混合一流课程的要求,坚持以员工为中心,精心设计教学内容,组织课程组成员利用假期时间录制线上课程,以自建线上平台资源为依托,确保线上线下精准结合。因疫情转为线上直播课程以来,注重线上直播教学的各环节,课程讲授娓娓道来,深入浅出,以问题为导向,积极与员工互动,确保线上教学优质实施。
郭元阳(永利3044noc教学副经理):邹老师的线上教学各教学环节完整、设计合理,导学有方,管理调动员工有招,互动有效,教学效果好。
刘志昌(永利3044noc教学督导):邹老师的课设计精当,特色鲜明,课程目标明确,学习任务制定精准适宜,教学内容重难点突出,教学资料充实丰富,教学效果明显。
课程链接:
